Skip to content
習志野市立実籾小学校PTA

習志野市立実籾小学校PTA

  • PTA活動
  • ウェブベルマーク
  • PTAのしおり
  • PTAに参加してみませんか?
  • 配布資料一覧
  • お問合せ

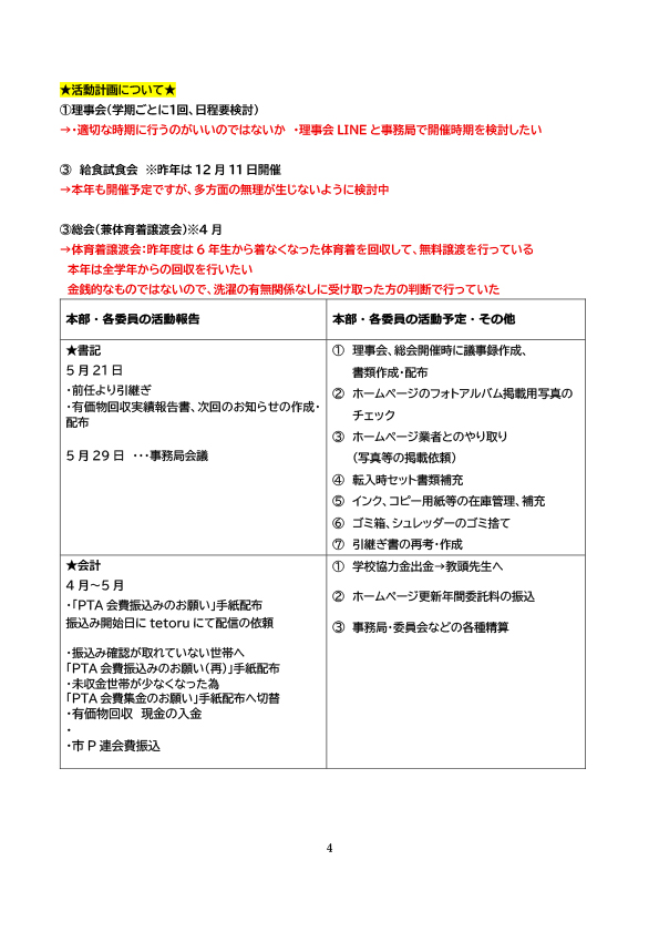
令和7 年度 第1 回PTA 理事会報告書

By mimomipta2025年6月18日配布資料等

詳細については画像をクリックか、こちらからPDF版をダウンロードできます。
尚、報告書1ページ目の井上校長からご挨拶内にある「実籾小学校のダイアリー」にはリンクがあります。
リンクを開く場合は上記リンクもしくはPDF版からご確認ください。

投稿ナビゲーション

令和7年5月26日更新
令和7年6月18日更新

最近の投稿

  • 令和7年6月18日更新
  • 令和7 年度 第1 回PTA 理事会報告書
  • 令和7年5月26日更新
  • 令和7年度第2回有価物回収のお知らせ(6月)
  • 令和7年度第1回有価物実績報告書(5月)

最近のコメント

    アーカイブ

    • 2025年6月
    • 2025年5月
    • 2025年4月
    • 2025年3月
    • 2025年2月
    • 2025年1月
    • 2024年12月
    • 2024年11月
    • 2024年9月
    • 2024年7月
    • 2024年6月
    • 2024年5月
    • 2024年4月
    • 2024年3月
    • 2024年2月
    • 2024年1月
    • 2023年12月
    • 2023年11月
    • 2023年10月
    • 2023年9月
    • 2023年8月
    • 2023年7月
    • 2023年6月
    • 2023年5月
    • 2023年4月
    • 2023年3月
    • 2023年2月
    • 2023年1月
    • 2022年12月
    • 2022年11月
    • 2022年10月
    • 2022年9月
    • 2022年8月
    • 2022年7月
    • 2022年6月
    • 2022年5月
    • 2022年4月
    • 2022年3月
    • 2022年2月
    • 2022年1月
    • 2021年12月
    • 2021年11月
    • 2021年10月
    • 2021年6月
    • 2021年5月

    カテゴリー

    • PTA活動
    • お知らせ
    • フォトアルバム
    • 配布資料等

    メタ情報

    • ログイン
    • 投稿フィード
    • コメントフィード
    • WordPress.org

    習志野市立実籾小学校

    習志野市実籾1丁目25番1号

    実籾小学校内2階会議室

    PTA組織について

    PTA会則・細則・個人情報取扱規則

    Link

    • 習志野市立実籾小学校ホームページ
    • 習志野市
    • 習志野市教育委員会
    Theme Creativ Preschool Pro by Creativ Themes.